首页
AI前沿
AI工具集
智能硬件
AI快讯
专栏·观点
求职雷达
联系我们
AI Trends HUB
文章详情
AI写作变现干货,教你怎么用AI工具写出一篇符合要求的深度文章!(附详细教程)
2024-08-07
01
/ 分批生成内容 /
其实解决的方法也很简单:
可以分批生成,先把内容大纲做出来,然后让 AI 生成每个部分的内容,可以最大程度降低出错率。
这里我以腾讯元宝和通义千问为例,具体说一下具体怎么操作:
比如你想写一篇有关自媒体行业的深度文章,你自己可以大概罗列一个内容大纲,或者直接让AI给你写出这个大纲:
接着针对这个内容大纲,分部分向AI提问。
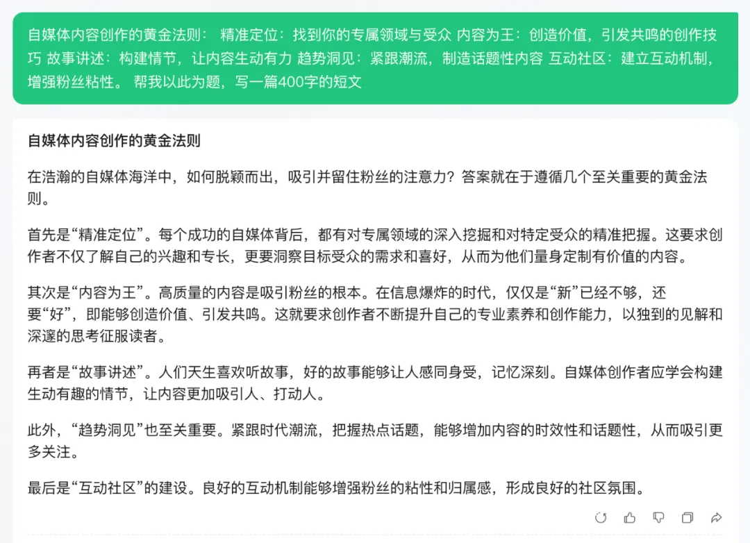
比如这里先问“自媒体内容创作的黄金法则”:
等上一步完成之后,接着再问“自媒体内容策划有哪些具体攻略”:
以此类推,直至完成整篇文章的创作。
最后,
把每个部分的内容
整合起来,再人工审核
润色一下即可。
这样可以最大程度上保证AI不会偏离你的原意,输出符合你预期的内容。
当然了,我这里只是以此为例给读者说明,在具体的写作中,这里的内容仍要继续补充案例来说明,让文章更加鲜活,这就是后话啦!
而且为了保证最终内容的质量,同样的内容和内容大纲,你可以同时发给通义千问、文心一言、kimi智能助手、元宝等等,选其中最符合你预期的内容即可。
1,欢迎转载,转载时请注明来源为 AITrendsHub。如需商业性转载或合作,请提前联系邮箱:aitrendshub@qq.com 。 2,本站内容仅供参考,不代表 AITrendsHub 的观点或立场。我们提供的AI资讯、数据与分析不构成任何投资或决策建议,请读者自行判断与承担风险。3、因平台信息海量,无法杜绝所有侵权行为,如有侵权烦请联系我们,以便及时删除
https://we17905985-7.m.icoc.bz/nd.jsp?id=2793
分享
写评论...
发表评论
登录评论
匿名评论
提交
提交